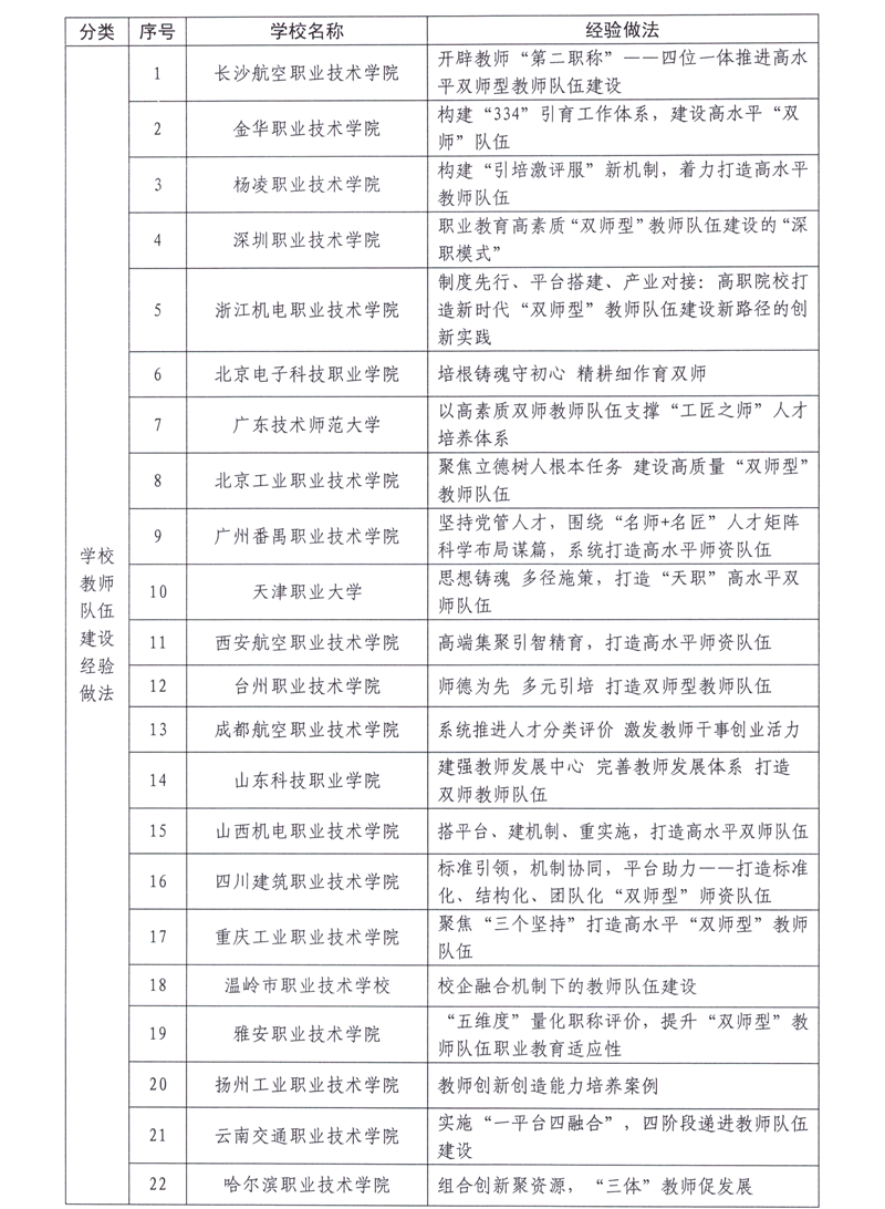
日前,教育部公布了“职业教育教师队伍建设典型工作案例”入选名单,学校案例《聚焦“三个坚持”打造高水平“双师型”教师队伍》成功入选“学校教师队伍建设经验做法”类别。我校是重庆市唯一入选典型工作案例的职业院校。
近年来,学校紧紧围绕国家“双高计划”建设,全面贯彻落实习近平总书记对职业教育作出的重要指示批示精神,以产教融合、校企合作为切入点,健全完善“双师型”教师培养培训和保障机制,坚持“标准领航、分层分类、平台赋能”,努力打造名师引领、德高技精的高水平“双师型”教师队伍,为培养经济社会发展急需的高素质技能人才、能工巧匠、大国工匠提供坚强师资保障。


入选名单
供稿:人事处 编辑:党委宣传部